Bettman (1979) in his model describes the consumer as possessing a limited capacity for processing information. He implicate that the consumers rarely analyze the complex alternatives in decision making and apply very simple strategy.
In Bettman Information Processing Model, the consumer is portrayed as possessing a limited capacity for processing information. When faced with a choice, the consumer rarely undertakes very complex analyses of available alternatives. Instead, the consumer typically employs simple decision strategies or heuristics. These simplifying decision rules assist the consumer in arriving at a choice by providing a means for sidestepping the overly overburden task of assessing all the information available about all the alternatives.
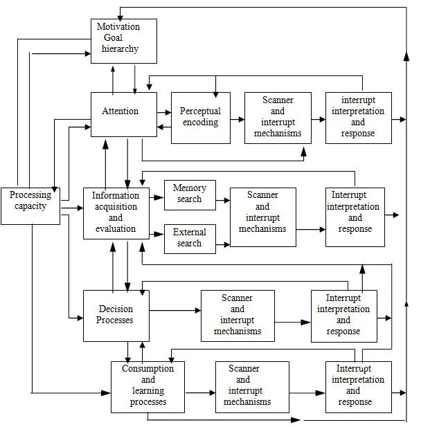
In Bettman Information Processing Model, there are seven major stages.
- Processing Capacity: In this step he assumes that the consumer has limited capacity for processing information, consumers are not interested in complex computations and extensive information processing. To deal with this problem, consumers are likely to select choice strategies that make product selection an easy process.
- Motivation: Motivation is located in the center of Bettman Information Processing Model, which influence both the direction and the intensity of consumer choice for more information in deciding between the alternatives. Motivation is provided with hierarchy of goals mechanism that provides a series of different sub-goals to simplify the choice selection. This mechanism suggests that the consumers own experience in a specific area of market and he doesn’t need to go through the same hierarchy every time to arrive at a decision, which make this mechanism serves as an organizer for consumer efforts in making a choice. No concern was given on religious motives, and how religion may motivate the consumer in his decision. Most of the general theories of motivation such as Maslow’s hierarchy of needs (1970) emphasizes self-achievement, the need for power, and the need for affiliation.
- Attention and Perceptual Encoding: The component of this step is quite related to the consumer’s goal hierarchy. There are two types of attention; the first type is voluntary attention, which is a conscious allocation of processing capacity to current goals. The second is involuntary attention, which is automatic response to disruptive events (e.g., newly acquired complex information). Both different types of attention influence how individuals proceed in reaching goals and making choices. The perceptual encoding accounts for the different steps that the consumer needs to perceive the stimuli and whether he needs more information.
- Information Acquisition and Evaluation: If the consumer feels that the present information is inadequate, he will start to look for more information from external sources. Newly acquired information is evaluated and its suitability or usefulness is assessed. The consumer continues to acquire additional information until all relevant information has been secured, or until he finds that acquiring additional information is more costly in terms of time and money.
- Memory: In this component the consumer keeps all the information he collects, and it will be the first place to search when he need to make a choice. If this information’s is not sufficient, no doubt he will start looking again for external sources.
- Decision Process: This step in Bettman Information Processing Model indicates that different types of choices are normally made associated with other factors, which may occur during the decision process. Specifically, this component deals with the application of heuristics or rules of thumb, which are applied in the selection and evaluation of specific brand. These specific heuristics a consumer uses are influenced by both individual factors (e.g., personality differences) and situational factors (e.g., urgency of the decision); thus it is unlikely that the same decision by the same consumer will apply in different situation or other consumer in the same situation.
- Consumption and Learning Process: In this stage, the model discusses the future results after the purchase is done. The consumer in this step will gain experience after evaluating the alternative. This experience provides the consumer with information to be applied to future choice situation. Bettman in his model emphasize on the information processing and the capacity of the consumer to analyze this information for decision making, but no explanation was given about the criteria by which the consumer accepts or refuses to process some specific information.
