Educational Management Information System (EMIS)

Evolution of EMIS The revolution in the information and communication technologies (ICTs) has greatly influenced the life style of whole world.  ICTs has a proven role in the field of medical, business, industry, entertainment, communications but now these technologies has emerging efficient role in education field. In developing countries, education sector is one of the core areas that require more attention for the country’s rapid development. The goal of every educational institution is to provide the quality education to all of its students. In these institutes management at all level continuous strives to achieve this aimed goal. Universities are hiring highly qualified professors and equipping their scientific laboratories with latest equipment’s, adding new technologies and books to their libraries. In these educational institutions the concept of digital libraries is also introduced, in classrooms multimedia projects are installed. The concept of distant learning, different tutorials like web and disk based as Continue reading

Introduction to Management Information Systems (MIS)

A management information system (MIS) can be defined as a system that: Provides information to support managerial functions like planning, organizing, directing, controlling. Collects information in a systematic and a routine manner which is in accordance with a well defined set of rules. Includes files, hardware, software and operations research models of processing, storing, retrieving and transmitting information to the users. A management information system (MIS) is a subset of the overall internal controls of a business covering the application of people, documents, technologies, and procedures by management accountants to solving business problems such as costing a product, service or a business-wide strategy. Management information systems are distinct from regular information systems in that they are used to analyze other information systems applied in operational activities in the organization. Academically, the term is commonly used to refer to the group of information management methods tied to the automation or support Continue reading

Human Resource Information Systems (HRIS)

Human Resource Management Systems (HRMS, EHRMS), Human Resource Information Systems (HRIS), HR Technology or also called HR modules, shape an intersection in between human resource management (HRM) and information technology. It merges HRM as a discipline and in particular its basic HR activities and processes with the information technology field, whereas the planning and programming of data processing systems evolved into standardized routines and packages of enterprise resource planning (ERP) software. On the whole, these ERP systems have their origin on software that integrates information from different applications into one universal database. The linkage of its financial and human resource modules through one database is the most important distinction to the individually and proprietary developed predecessors, which makes this software application both rigid and flexible. “HRIS can be briefly defined as integrated systems used to gather, store and analyze information regarding an organization’s human resources.” (Hedrickson, 2003, p.381). Human Resource Continue reading

Usage and Privacy Concerns of Ubiquitous Connections in Retail Industry

It has become essential for organizations across the world to deploy the latest technology and information systems to understand customers and answer real business problems whilst delivering the best service to their customers. As economies are moving towards a more digitalized ecosystem, the value of data has grown exponentially. Businesses acquire data from a number of sources such as social media sites, online polls, cookies, etc., to assess online activities, find new ways to target customers and monetize the data. Such data often includes personal and sensitive personal information, which if compromised or misused can cause immense harm and thereby a threat to privacy. Though privacy has not been clearly defined because of its many forms and versions, it can be said that it is the ability of an individual or group to seclude themselves or information about themselves, and thereby express themselves selectively. Privacy as a concept remains important Continue reading

Necessity and Importance of Systems Design in Management Information System (MIS)

The business application system demands designing of systems suitable to the application in project. The major steps involved in the system design of Management Information Systems(MIS) are the following: Input Design – Input design is defined as the input requirement specification as per a format required. Input design begins long before the data arrives at the device. The analyst will have to design source documents, input screens and methods and procedures for getting the data into the computer. Output Design — The design of the output is based on the requirement of the user — manager, customer etc. The output formats have to very friendly to the user. Therefore the designer has to ensure the appropriateness of the output format. Development — When the design and its methodology is approved, the system is developed using appropriate business models. The development has to be in accordance to a given standard. The Continue reading

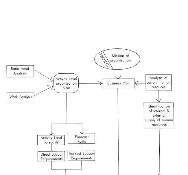
Human Resource Development Systems

Ever since the organisations had been involved in some activity, the human being working there   as employees are continued to be considered as valued assets. This is the reason for relevance of   human resource management just like any other resource management. Organisational effectiveness and efficiency, growth of business, sustenance of competitive advantage can be attributed to   the development of an appropriate corporate culture within an organisation by integrating business and human resource strategies. HRD management emphasizes on optimum utilization of human resources by formulating consistent and coherent policies aimed at promoting commitment to the organisation. This commitment of employees yield optimum level of efficiency from them and unleash a wave of creativity in the midst of the working environment which is less compliant and most confident of the human resource. Traditionally, information systems for HRD had been   restricted to personnel management systems whose purview include recruitment, Continue reading